Elektronisch geregelde koppeling van QJMotor
Pagina gaat door onder advertenties
Er wordt door fabrikanten voortdurend getracht om het schakelen op motoren gemakkelijker en sneller te maken. Zo dook er deze zomer in China een patentaanvraag van QJMotor, het moederbedrijf van Benelli, voor een elektronisch geregelde koppeling op.
In de afgelopen decennia passeerden al verschillende technische oplossingen voor geautomatiseerde of gedeeltelijk geautomatiseerde versnellingsbakken de revue. Bijvoorbeeld de Yamaha FJR1300AS (Automatic Shift) uit 2006 of de Aprilia NA850 Mana met continu variabele transmissie (CVT) uit 2007. Deze concepten zijn inmiddels alweer van de markt verdwenen. De versnellingsbak met dubbele koppeling (DCT), die Honda sinds 2010 als optie aanbiedt voor sommige modellen, begint ondertussen wel aardig ingeburgerd te raken, ook al voegt deze oplossing tien kilo gewicht toe en is de meerprijs zo’n 1.000 euro.
Pagina gaat door onder advertenties
Goedkoper en lichter en daardoor behoorlijk populair zijn de zogenaamde schakelassistenten of quickshifters die veel motorfabrikanten tegenwoordig gebruiken. Daarbij wordt nog steeds met de voet geschakeld, maar hoeft de hand het koppelingshendel niet meer te gebruiken, omdat de besturingselektronica de benzine-injectie en daarmee de druk in de versnellingsbak steeds een fractie van een seconde onderbreekt bij een schakelmoment. Alleen bij wegrijden en stoppen moet er nog in het koppelingshendel worden geknepen.
De Chinese Qianjiang Group waagt zich nu dus blijkbaar aan een andere benadering als het gaat om gedeeltelijk automatisch schakelen. In de opgedoken patentaanvraag wordt een elektronisch aangestuurde koppeling omschreven. Waarbij elektronisch aangestuurd in eerste instantie alleen betekent dat de gebruikelijke bediening van de koppeling via een kabel of een hydraulische leiding vanaf de linker stuurhelft niet langer nodig is.
Pagina gaat door onder advertenties
Een ‘koppeling per draad’, vergelijkbaar met ‘ride by wire’, is in principe denkba ar, waarbij het handhendel voor de koppeling een elektronische versie zou blijven, net als het gashendel. Bij de patentaanvraag liggen de zaken echter toch wat anders. In het beste geval zou dit een mogelijkheid zijn in de niche van bijvoorbeeld custom bikes, waar allerlei kabels vaak worden weggelaten om een zo strak mogelijk uiterlijk te krijgen.
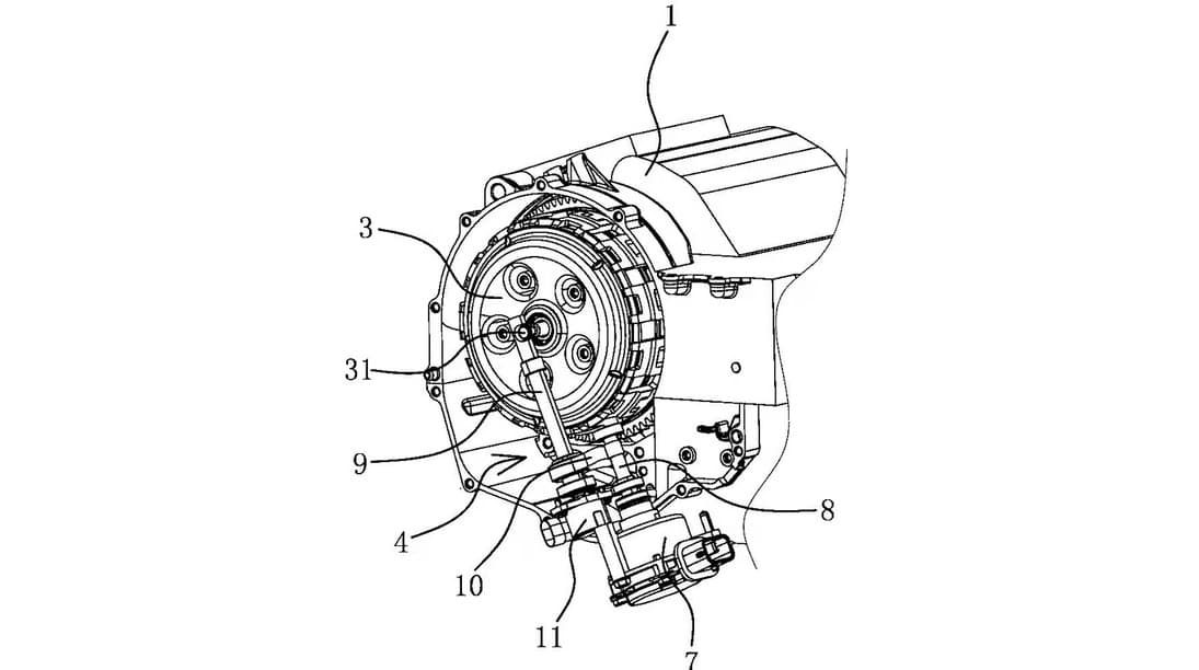
De huidige patentaanvraag voor QJMotor suggereert dat er een innovatieve halfautomatische versnellingsbak of op zijn minst een bijzonder geavanceerde quickshifter wordt voorbereid. De patenttekeningen tonen elektrische servomotoren en assen en lagers waarmee een conventionele natte meerplaatskoppeling wordt aangestuurd en in- of uitgeschakeld. In combinatie hiermee is een schakelpedaal denkbaar, dat ook door elektromotoren en assen wordt geregeld, maar die wordt echter niet geïllustreerd of genoemd in deze patentaanvraag.
De motor die wordt afgebeeld in de patentaanvraag is blijkbaar de 700cc paralleltwin met 180 graden verzette kruktappen van QJMotor. QJMotor gebruikt deze motor momenteel – en ook in de toekomst – in verschillende 700cc-modellen: SRK700 (naked bike), SRK700RR (sportmotor), SRV700 (cruiser) of SRT700 (enduro). Daarnaast wordt het momenteel in de Benelli TRK 702 gebruikt.
Pagina gaat door onder advertenties
Het is nog niet bekend of, wanneer en voor welke modellen van QJMotor of Benelli deze transmissieontwikkelingen in serieproductie zullen worden genomen.
Pagina gaat door onder advertenties
Pagina gaat door onder advertenties


